Written by

seonest

At

Tue Mar 28 2023

You don't need a build step

자바스크립트 진영에서 빌드가 표준이 된 이유와 Deno는 어떻게 이를 해결했는지에 대한 글입니다.

Back

Deno 블로그에 올라온 You don't need a build step라는 글을 읽고 정리한 글입니다.

Deno는 V8을 사용하고 Rust로 만들어진 자바스크립트 런타임입니다. Node.js 창립자 Ryan Dahl이 만들었습니다. Deno라는 이름이 Node의 아나그램인것도 이 이유에 있습니다.

Ryan Dahl이 Node.js에서 후회한 10가지를 고백하며 Deno를 소개한 발표를 통해 Deno의 목표를 설명했습니다.

그 중 하나가 "빌드 단계가 필요없다"는 것입니다.

이 글에서는 빌드 단계가 왜 필요없는지에 대한 Deno의 블로그 글을 보며, 자바스크립트 진영에서 빌드 단계가 왜 필요한지에 대해 알아보고 Deno는 어떻게 이를 해결했는지 알아보겠습니다.

들어가면서

XKCD 만화 #303:

compiling

최근의 웹 개발자 버전은 "내 사이트는 빌드 중" 이라고 외치며 VR에서 칼 싸움을 하고 있을 것입니다.

요즘은 사이트를 빌드하는데 시간이 꽤 걸립니다. Next.js 11버전의 대규모 사이트는 빌드하는데 몇 분이 걸립니다. ViteTurbopack과 같은 빌드 도구는 이 시간을 줄이는 기능을 강조합니다.

그러나 더 깊은 질문에 대해서는 생각하지 않았습니다:

빌드가 왜 필요할까?

빌드가 표준이 되었던 이유

예전에는 index.html에 <script src="my_jquery_script.js"></script> 태그 몇 개만 추가하면 되었습니다.

그러던 중 서버와 백엔드 코드를 자바스크립트로 작성할 수 있는 Node가 등장했습니다. 개발자는 확장가능하고 출시 가능한 앱을 만들기 위해 더 이상 여러 언어를 알 필요가 없었습니다. 오직 JavaScript만 알면 되었습니다.

node-trends-over-time-google

Node.js에 대한 관심은 출시 이후로 쭉 증가했습니다.

그냥 그대로 두었다면, 모든 것이 괜찮았을 것입니다. 하지만 어느 순간, 누군가가 위험한 질문을 던졌습니다:

서버 사이드 자바스크립트를 브라우저에서 사용할 수 있다면 어떨까?

Node의 서버 사이드 자바스크립트는 브라우저 자바스크립트와 호환되지 않습니다. 그 이유는 각 구현이 완전히 다른 2개의 시스템에 맞춰져 있기 때문입니다.

  • Node는 파일시스템을 기반으로 만들어졌습니다.
    서버에는 HTTP 기반 IO가 있지만, 내부적으로는 파일시스템 내에서 적합한 파일을 찾는 것입니다.
  • 자바스크립트는 브라우저를 위해 만들어졌습니다.
    URL을 통해서 비동기로 scripts나 자원들을 가져오는 브라우저를 위해 만들어졌습니다.

빌드 단계가 필요한 또 다른 이유가 있습니다:

  1. 브라우저에는 "패키지 매니저"가 없었고 npm는 Node와 자바스크립트 전반에 걸쳐 빠르게 패키지 매니저로 자리 잡았습니다. 프론트엔드 개발자는 브라우저에서 자바스크립트 종속성을 쉽게 관리할 수 있는 방법이 필요했습니다.
  2. npm 모듈과 이를 import하는 방법(CommonJS)은 브라우저에서 지원하지 않습니다.
  3. 브라우저 자바스크립트는 계속 발전하고 있지만(2009년 이후 Promises, async/await, top-level await, ES Modules, class 등) Node 자바스크립트는 몇 사이클 뒤쳐져 있습니다.
  4. 서버에서 사용되는 자바스크립트에는 다양한 종류가 있습니다. 파이썬, 루비와 비슷한 문법을 언어에 도입한 CoffeScript, HTML 마크업 작성을 허용한 JSX, 타입 안정성을 가능하게한 타입스크립트 등이 있습니다. 그러나 이 모든 것은 브라우저에서 지원하지 않았기에 브라우저를 위해 일반적인 자바스크립트로 변환해야 합니다.
  5. Node는 모듈화되어 있습니다. 그래서 클라이언트로 전송될 코드 양을 줄이기 위해 서로 다른 npm 모듈을 번들로 모우고 축소해야 합니다.
  6. 원본 코드에 사용된 몇 가지 기능들은 오래된 브라우저에서 동작하지 않을 수 있으므로 폴리필을 추가하여 이를 해결해야 합니다.
  7. CSS을 작성하기 편하게 만들어진 CSS 프레임워크와 전처리기(예: LESS, SASS)를 브라우저에서 읽을 수 있도록 트랜스파일해야 합니다.
  8. 정적 사이트 생성기를 통해 HTML과 함께 동적 데이터를 렌더링하려면 HTML을 호스팅 제공업체에 배포하기 전에 일반적으로 별도의 작업이 필요합니다.

점점 시간이 지날수록 프레임워크과 메타프레임워크는 복잡한 앱을 더 쉽게 작성하고 관리할 수 있게 함으로써 개발자 환경을 개선하였습니다. 하지만 개발자 환경 개선의 대가로 빌드 단계는 더 복잡해졌습니다. 예를 들어, HTML을 작성하여 블로그를 빌드 없이 만들 수 있습니다. 또는, Markdown을 작성하여 HTML로 렌더링되게 블로그를 만들 수 있지만 빌드 단계가 필요합니다.

dx-vs-build-complexity

그러나 모든 빌드 단계가 좋은 개발자 경험을 위한 것만은 아닙니다. 일부는 최종 사용자를 위한 성능 향상을 위한 것이기도 합니다.(예: 여러 이미지 크기를 만들어 최적의 포맷으로 변환하는 것)

결국, 브라우저에서 코드가 실행되기 위해서는 코드 변환이 필요하며, 이 과정이 여러분들도 알다시피 빌드 단계입니다.

자바스크립트 빌도 도구의 성장

브라우저에서 서버 사이드 자바스크립트를 동작시키는 것에 관심이 높아지면서 여러 오픈 소스 빌드 도구가 출시되었고, 이는 자바스크립트 "빌드 도구 생태계"의 시작을 알렸습니다.

2011년 브라우저용 Node/npm을 번들하는 Browserify가 출시되었습니다. 그러고 2013년에는 개발자가 브라우저용 Node를 작성하는데 필요한 다양한 빌드 작업을 관리하기 위한 Gulp와 다른 빌드 도구, 태스크 러너 등이 등장했습니다. 점점 더 많은 빌드 도구가 등장했습니다.

다음은 시간에 따른 주요 빌드 도구에 대한 목록입니다:

2020년 대에 접어들면서 빌드 도구는 자체 자바스크립트 라이브러리/프레임워크 카테고리가 되었습니다. 이러한 도구 중 상당수는 개발자가 좋아하는 기술을 사용할 수 있도록 플러그인, 로더 등과 같은 자체 에코시스템을 가지고 있습니다.

예를 들어, Webpack은 SASS, Babel, SVG, Bootstrap 등을 위한 다양한 로더를 제공합니다. 따라서 개발자는 모듈 번들러로 Webpack을, TS 트랜스파일러로 Babel을, Tailwind를 위한 postcss 로더를 사용하여 자시만의 빌드 스택을 선택할 수 있습니다.

빌드는 현대 웹 개발에서 피할 수 없는 부분입니다. 하지만 그 전에 어떤 빌드 도구가 필요한지 물어보기 전에, 먼저 물어봐야 할 질문이 있습니다:

서버 사이드 자바스크립트가 브라우저에서 실행되려면 정확히 어떤 일이 일어나야 하나요?

Next.js에서 4가지 빌드 단계

Next.js를 사용하여 실제 예시를 살펴보겠습니다. Next.js에서 제공하는 블로그 스타터를 사용합니다:

npx create-next-app --example blog-starter blog-starter-app

아무것도 변경하지 않고 실행해 보겠습니다:

npm run build

그러면 브라우저에서 Next.js를 실행하기 위해 4가지 프로세스가 시작됩니다:

  1. Compiling
  2. Minifying
  3. Bundling
  4. Code splitting

빌드 프로세스의 각 단계는 코드 작성 시 개발자 경험을 지원하거나 최종 사용자를 위한 성능을 향상시키기 위해 수행됩니다.

자세히 살펴보겠습니다.

1. Compiling

웹 앱을 빌드할 때 가장 중요한 것은 생산성과 개발자 경험입니다. 그래서 Next.js와 같은 프레임워크를 사용하게 됩니다. 이는 또한 대부분 React, ESM 모듈, JSX, async/await, TypeScript 등을 사용할 것이라는 것을 의미합니다. 하지만 그 말은 이 코드는 컴파일 단계에서 브라우저용 바닐라 자바스크립트로 변환해야 한다는 것을 의미합니다:

  • 먼저, 코드를 파싱하고 AST(Abstract Syntax Tree)로 불리는 추상 표현으로 변환합니다.
  • 그런 다음, 이 AST를 타겟 언어에서 지원되는 형태로 변환합니다.
  • 마지막으로, 이를 가지고 새로운 코드를 생성합니다.

컴파일러 내부를 더 자세히 알고 싶다면 The Super Tiny Compiler가 어떻게 동작하는지 보는 것을 추천합니다.

Next.js의 첫 번째 단계는 모든 코드를 일반 자바스크립트로 컴파일하는 것입니다. [slug].tsx내 Post 함수 코드를 통해 자세히 보겠습니다:

export default function Post({ post, morePosts, preview }: Props) {
  const router = useRouter()
  if (!router.isFallback && !post?.slug) {
    return <ErrorPage statusCode={404} />
  }
  return (
    <Layout preview={preview}>
      <Container>
        <Header />
        {router.isFallback ? (
          <PostTitle>Loading…</PostTitle>
        ) : (
          <>
            <article className="mb-32">
              <Head>
                <title>
                  {post.title} | Next.js Blog Example with {CMS_NAME}
                </title>
                <meta property="og:image" content={post.ogImage.url} />
              </Head>
              <PostHeader
                title={post.title}
                coverImage={post.coverImage}
                date={post.date}
                author={post.author}
              />
              <PostBody content={post.content} />
            </article>
          </>
        )}
      </Container>
    </Layout>
  )
}

컴파일러는 이 코드를 파싱하여 AST로 변환합니다. 그리고 해당 AST를 브라우저 자바스크립트에 적합한 형식으로 조작한 후 새로운 코드를 생성합니다.

위 코드를 컴파일한 결과입니다:

function y(e) {
  let { post: t, morePosts: n, preview: l } = e,
    c = (0, r.useRouter)()
  return c.isFallback || (null == t ? void 0 : t.slug)
    ? (0, s.jsx)(v.Z, {
        preview: l,
        children: (0, s.jsxs)(a.Z, {
          children: [
            (0, s.jsx)(h, {}),
            c.isFallback
              ? (0, s.jsx)(j, {
                  children: "Loading…",
                })
              : (0, s.jsx)(s.Fragment, {
                  children: (0, s.jsxs)("article", {
                    className: "mb-32",
                    children: [
                      (0, s.jsxs)(N(), {
                        children: [
                          (0, s.jsxs)("title", {
                            children: [t.title, " | Next.js Blog Example with ", w.yf],
                          }),
                          (0, s.jsx)("meta", {
                            property: "og:image",
                            content: t.ogImage.url,
                          }),
                        ],
                      }),
                      (0, s.jsx)(p, {
                        title: t.title,
                        coverImage: t.coverImage,
                        date: t.date,
                        author: t.author,
                      }),
                      (0, s.jsx)(x, {
                        content: t.content,
                      }),
                    ],
                  }),
                }),
          ],
        }),
      })
    : (0, s.jsx)(i(), {
        statusCode: 404,
      })
}

2. Minifying

물론 이 코드가 사람이 읽을 수 있다는 것을 의미하지 않습니다. 단지 브라우저가 이해하면 됩니다. Minifying단계는 함수, 컴포넌트 이름을 단일 문자로 대체하여 브라우저에 더 적은 양의 코드를 전달하여 최종 사용자의 성능을 향상시킵니다.

위에서 코드는 'prettified' 버전입니다. 실제로는 다음과 같습니다:

// prettier-ignore
function y(e) {
  let { post: t, morePosts: n, preview: l } = e, c = (0, r.useRouter)();
  return c.isFallback || (null == t ? void 0 : t.slug)
    ? (0, s.jsx)(v.Z, {
      preview: l,
      children: (0, s.jsxs)(a.Z, {
        children: [
          (0, s.jsx)(h, {}),
          c.isFallback
            ? (0, s.jsx)(j, { children: "Loading…" })
            : (0, s.jsx)(s.Fragment, {
              children: (0, s.jsxs)("article", {
                className: "mb-32",
                children: [
                  (0, s.jsxs)(N(), {
                    children: [
                      (0, s.jsxs)("title", {
                        children: [
                          t.title,
                          " | Next.js Blog Example with ",
                          w.yf,
                        ],
                      }),
                      (0, s.jsx)("meta", {
                        property: "og:image",
                        content: t.ogImage.url,
                      }),
                    ],
                  }),
                  (0, s.jsx)(p, {
                    title: t.title,
                    coverImage: t.coverImage,
                    date: t.date,
                    author: t.author,
                  }),
                  (0, s.jsx)(x, { content: t.content }),
                ],
              }),
            }),
        ],
      }),
    })
    : (0, s.jsx)(i(), { statusCode: 404 });
}

3. Bundling

위 모든 코드는 (이 빌드의 경우) [slug]-af0d50a2e56018ac.js라는 파일에 포함되어 있습니다. 이 코드를 prettified하면 파일 길이가 447줄입니다. 원본 [slug].tsx의 훨씬 짧은 56줄 코드와 비교해 보세요.

왜 10배나 더 큰 파일이 생성되었을까요?

빌드 프로세스의 또 다른 중요한 부분인 번들링 때문입니다.

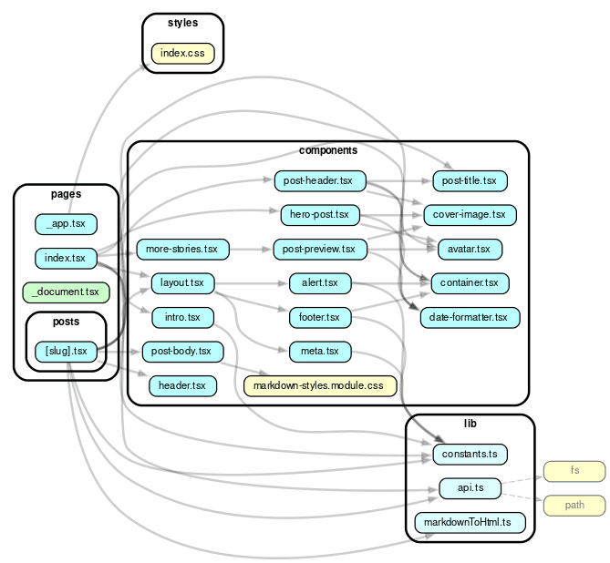
[slug].tsx가 56줄에 불과하지만 많은 종속성과 컴포넌트에 의존하고 있으며, 이는 다시 더 많은 종속성과 컴포넌트에 의존합니다. [slug].tsx가 제대로 동작하려면 이러한 모든 모듈을 로드해야 합니다.

이를 dependency cruiser를 사용하여 시각화하면 다음과 같습니다:

npx depcruise --exclude "^node_modules" --output-type dot pages | dot -T svg > dependencygraph.svg

dependency-graph

나쁘지 않습니다. 하지만 이들 각각에는 노드 모듈 종속성이 존재합니다. 모든 종속성을 보기 위해 node_modules를 제외하지 않고 다시 시도해 보겠습니다:

npx depcruise --output-type dot pages | dot -T svg > dependencygraph.svg

그래프가 엄청나게 커집니다.

map-of-nextjs-dependencies

(date-fns에 이렇게 많은 것이 들어갈 줄 누가 알았을까요?)

번들러는 코드 entry point(일반적으로 index.js)에 대한 종속성 그래프를 생성한 다음, index.js가 의존하는 모든 것을 찾고, index.js가 의존하는 모든 것을 찾고, ... 식으로 거꾸로 찾아가는 방식으로 반복합니다. 그런 다음 이 모든 것을 브라우저로 전송될 수 있도록 하나의 파일로 번들링합니다.

대규모 프로젝트의 경우, 종속성 그래프를 탐색하고 생성한 다음 클라이언트에 전송하기 위해 필요한 것을 단일 번들 파일에 추가하는 등 빌드 시간 대부분을 이 단계에서 소비합니다.

4. Code splitting

코드 스플리팅이 있는 경우와 없는 경우.

코드 스플리팅이 없으면, 사용자가 사이트에 처음 들어올 때 자바스크립트 전체가 필요한지 여부와 관계없이 번들된 JS 파일이 클라이언트에 전송됩니다.

성능 최적화 단계인 코드 스플리팅이 있다면, entry point(예: 페이지별로 또는 UI 컴포넌트별로)에 따라 또는 dynamic import에 따라 자바스크립트가 청크로 분할되어 한 번에 자바스크립트 일부만 전송됩니다. 코드 스플리팅은 사용자에게 필요한 것만 로드하고 사용하지 않은 코드는 피함으로써 현재 필요한 것을 "lazy load"하는데 도움이 됩니다. React의 경우, 코드 스플리팅을 사용할 때 메인 번들 크기를 최대 30%까지 줄일 수 있습니다.

여기 예시에서 [slug]-af0d50a2e56018ac.js는 특정 게시물 페이지를 로드하는데 필요한 코드이며, 홈페이지나 사이트의 다른 컴포넌트에 대한 코드는 포함되지 않습니다.

이 생태계에서 빌드 시스템과 도구들이 성장하는 이유롤 볼 수 있습니다: this shit is complicated. CSS를 구성하고 컴파일하는데 필요한 모든 옵션에 대해 설명하지도 않습니다. 유투브의 Webpack 튜토리얼은 말그대로 몇 시간이 걸립니다. 빌드 시간이 오래 걸리는 것은 일반적인 불만 사항이며, 최근 Next.js 13 업데이트의 주요 테마가 더 빠른 빌드였을 정도입니다.

자바스크립트 커뮤니티는 메타프레임워크 CSS 전처리기, JSX 등 앱을 빌드하는 개발자 경험을 개선하기 위해 노력하면서 빌드 단계를 덜 고통스럽게 만들기 위해 더 나은 도구와 태스크 러너를 만드는 작업도 같이 해야 했습니다.

만약 다른 접근법이 있다면 어떨까요?

번들링없는 Deno와 Fresh

위 모든 빌드 단계는 간단한 문제(Node의 자바스크립트와 브라우저의 자바스크립트가 서로 다르다는 문제)에서 비롯되었습니다. 하지만 처음부터 fetch, native ESM import 등과 같은 web API를 사용하는 브라우저 호환용 자바스크립트를 작성할 수 있다면 어떨까요?

그 출발점으로 시작하여 만들어진게 Deno입니다. Deno는 자바스크립트가 최근 몇 년 동안 크게 개선되어 현재 매우 강력한 스크립트 언어라는 접근 방식을 가집니다. 이를 이용해야 합니다.

위 예시와 같이 블로그를 만드는 방법은 같지만, Deno와 Fresh를 사용합니다.

Fresh는 번들링이나 트랜스파일링 등 빌드 단계가 없는 Deno 기반 웹 프레임워크 입니다. 서버에 요청이 들어오면 Fresh는 각 페이지를 즉시 렌더링하고 HTML만 전송합니다. (Island가 포함되지 않는다면 필요한 자바스크립트만 전송됩니다)

Just-in-time 빌드

Fresh로 페이지를 렌더링하는 것은 일반 웹 페이지를 로드하는 것과 같습니다. 모든 import는 URL이므로 로드하는 페이지는 URL을 호출하여 필요한 코드를 로드합니다. (또는 이전에 사용했다면 캐시에서)

Fresh에서 사용자가 포스트 페이지를 클릭했을 때 /routes/[slug].tsx가 로드됩니다. 페이지는 다음과 같은 모듈을 import하고 있습니다:

import { getPost, Post } from "@/utils/posts.ts"
import { Head } from "$fresh/runtime.ts"
import { Handlers, PageProps } from "$fresh/server.ts"
import { CSS, render } from "$gfm"

이는 Node에서 import하는 것과 비슷해 보일 수 있습니다. import map에서 specifier를 사용하고 있기 때문입니다. resolve되면 다음과 같습니다.

import { Head } from "https://deno.land/x/fresh@1.1.0/runtime.ts"
import { Handlers, PageProps } from "https://deno.land/x/fresh@1.1.0/server.ts"
import { CSS, render } from "https://deno.land/x/gfm@0.1.26/mod.ts"

import { getPost, Post } from "../utils/posts.ts"

posts.ts에서 getPostPost를 import합니다. 이 컴포넌트에서는 또 다른 URL에서 모듈을 가져오고 있습니다.

import { extract } from "https://deno.land/std@0.160.0/encoding/front_matter.ts"
import { join } from "https://deno.land/std@0.160.0/path/posix.ts"

종속성 그래프의 특정 지점에서 다른 URL에서 코드를 호출하고 있습니다. 모든 URL입니다.

Just-in-time 트랜스파일링

Fresh는 요청에 따라 just-in-time 트랜스파일링이 이루어지므로 별도의 트랜스파일링 단계가 필요하지 않습니다:

  • 브라우저에서 TypeScript, TSX 동작: Deno 런타임은 요청 받는 즉시 TypeScript, TSX를 트랜스파일합니다.
  • 서버 사이드 렌더링: 템플릿과 함께 동적 데이터를 전달하여 HTML을 생성하는 작업도 요청할 때 수행됩니다.
  • Island를 통한 클라이언트 사이드 TypeScript 작성: 브라우저는 TypeScript를 이해하지 못하기 때문에 클라이언트 사이드 TypeScript는 필요에 따라 JavaScript로 트랜스파일됩니다.

Fresh 앱 성능을 높이기 위해 모든 클라이언트 사이드 JavaScript/TypeScript는 첫 번째 요청 후에 캐시되어 이후 빠른 로드를 제공합니다.

더 나은 코드, 더 빠르게

개발자가 raw HTML, JS, CSS를 작성하지 않고 최종 사용자의 성능을 위해 에셋을 최적화해야 하는 한, "빌드"와 같은 프로세스는 필연적으로 존재합니다. 이 프로세스가 몇 분씩 걸리는 별도 단계로 CI/CD에서 발생하는지 아니면 요청이 들어왔을 때 just-in-time으로 수행되는지는 선택한 프레임워크 또는 스택에 다라 다릅니다.

하지만 빌드를 제거하면 더 빠르고 더 높은 생산성을 가질 수 있습니다. 처음 그림처럼 더 이상 칼 싸움을 하지 않아도 됩니다. 더 이상 코드가 중단되거나 컨텍스트가 전환되지 않습니다.

배포 속도 또한 빨라집니다. 특히 Deno Deploy의 v8 isolate cloud을 사용하면 빌드 단계가 없으므로 몇 kb의 JavaScript를 업로드하기만 하면 전 세계에 배포하는데 몇 초밖에 걸리지 않습니다.

또한 더 나은 개발자 경험으로 더 나은 코드를 작성할 수 있습니다. 번들러들을 통해 Node, ESM, 브라우저 호환 자바스크립트 등을 연결하기 위해 Node나 벤더에 특화된 API를 배우는 대신에 웹 표준 자바스크립트를 작성하여 어떠한 클라우드 primitive에서도 재사용 할 수 있는 API를 배울 수 있습니다.

빌드를 건너뛰어 FreshDeno Deploy로 무언가를 만들어보세요.

마무리하며

웹 애플리케이션을 개발 할 때 상당히 많은 시간을 번들러, 빌드 도구, 컴파일러 등에 소비하게 되는데 이러한 시간을 더 나은 코드를 작성하는데 사용할 수 있도록 해주는 Deno가 매력적으로 보입니다.

종속성 관리도 URL 기반 모듈 시스템을 사용하기에 node_modules 디렉토리도 필요하지 않고, 종속성 구조가 단순해지고 쉬워지기 때문에 더 쉽게 이해할 수 있습니다.

다만, 생태계가 Node에 비해 미비한 상태이기 때문에 Node로 작성된 라이브러리를 사용하고 싶은 경우에는 Deno에서 사용하기 위해 별도의 래퍼 또는 포팅이 필요할 수 있습니다. 이 부분으로 인해 호환되지 않은 라이브러리가 많이 존재하고, 기존 프로젝트를 Deno로 마이그레이션하기에는 어려움이 있을 수 있습니다.

이 글을 통해 역설적으로 빌드 과정을 깊게 들여다 본 것 같아서 좋았습니다. 번들러나 빌드 도구가 반드시 필요하다는 생각을 가지고 있었는데, Deno를 통해 빌드 과정을 생략할 수 있다는 것이 매우 흥미로웠습니다.

만약 새롭게 프로젝트를 시작한다면 Deno를 사용해보는 것도 고려해볼 것 같습니다.

refernece